不動産リスクソリューション

6 コンサルティング 土壌・環境汚染コンサルティング

コンサルティング

土壌・地下水汚染の評価・対策工事、行政・近隣対応など
リスクファイナンスめて幅広ご支援
PFAS、石綿、埋設廃棄物などのリスクソリューションご提供

お知らせ

Solutions ‐ソリューションズ‐

Details ‐ソリューションの詳細‐

6-1 汚染土地流動化コンサルティング

概要

土壌汚染リスクの調査・評価から、対策工事の設計・監理、代理発注、そして最適なファイナンシング提案まで、SOMPOグループがお客さまの汚染土地流動化を全力で支援します。

ファイナンシング提案_保険のご紹介

事例

土壌汚染保険を活用して、遊休地の流動化をご支援

機械器具製造業のお客さまから関東地方にある旧本社工場の再開発に関するご相談をいただきました。過去に行った調査で土壌・地下水汚染が広範囲に分布していることが既に確認されており、この汚染問題が原因で本物件は遊休地化していました。
そこで、当社独自のデータベースを用いて開発工事で必要となる土壌汚染コストを算出し、かつ、このコストの上振れに備えて損保ジャパンの土壌汚染保険をご活用いただくことで、土地活用の意思決定をご支援させていただき、安心して再開発工事に着手いただきました。
土壌汚染の不安に寄り添い安心をご提供する、これが私たちのサービスです。

不動産あんしん査定+(プラス)のご紹介

不動産鑑定評価では見えない「土壌汚染リスク」をコストキャップ保険で対策費用を固定化し、より実務的な「売却参考価格」をご提示します。

こんなお悩みはありませんか?

  • 鑑定評価はあるが、リスクが反映されているか不安
  • 売却後の想定外の土壌汚染の発覚リスクが怖い
  • M&Aや減損会計、その他社内・取引先への価格の説明責任が重い

サービス概要/不動産鑑定評価×土壌汚染リスク評価

不動産鑑定評価と土壌汚染リスク評価をワンストップでご提供することにより、安心安全な取引をサポートします。

  • ①土壌汚染リスク評価、価格調査、およびリスク対策まで、当社が窓口となり合理的な評価を迅速にご提供します。
  • ②土壌リスクや将来コストを考慮して、実務に即した「売却参考価格」をご提示します。
  • ③ご状況に応じて、土壌汚染発覚時のリスクに備え「土壌汚染保険」をご提案します。

※「土壌汚染リスク評価」や「土壌汚染保険」は、お客さまのご状況に応じ組み合わせてご提供します。例えば、「不動産鑑定評価」と「土壌汚染リスク評価」のみのご提供も可能です。詳しくは、下記「お問い合わせをする」よりご相談ください。

6-2 海外土壌汚染コンサルティング

概要

海外進出や海外企業の買収(M&A)、海外事業からの撤退等を契機とし、現地に精通したアライアンス先と連携して現地工場等を対象に各種調査を実施し、土壌汚染リスクの把握を支援します。

調査と評価の流れ

6-3 石綿コンサルティング

概要

解体・改修工事、建物の現状把握などを契機として、石綿に関する書面調査、目視調査、分析調査から、目的に応じた最適な石綿除去工事の設計・監理業務まで、幅広く支援します。

調査と除去工事の流れ

step 1
書面調査

竣工図面等の資料を用いて石綿含有のおそれのある建材を抽出

step 2
目視調査

現地確認により書面との相違、書面に記載されていない建材等の確認

step 3
分析調査

書面・目視調査より石綿含有のおそれのある建材を対象に分析を実施

step 4
除去工事

調査結果に基づく石綿含有建材の除去等

ご活用の事例

①解体工事や改修工事に伴う石綿調査・除去工事の設計・監理
②利用中の建物における現状把握のための石綿調査
③資産除去債務などを目的とした石綿調査、石綿除去費用の算出

6-4 環境事故対応コンサルティング

PFAS等化学物質漏えい コンサルティング・パッケージサービスのご紹介

概要

自然災害や設備の老朽化等により、PFASなどの化学物質が土壌などへ漏えいし環境事故が発生してしまった場合に、行政等との協議から環境調査や対策工事、地域住民への対応やマスコミ・SNS対応まで、お客さま企業を総合的に支援します。
PFAS以外にも、特定有害物質や油類など様々な汚染物質の漏えいに対応可能です。

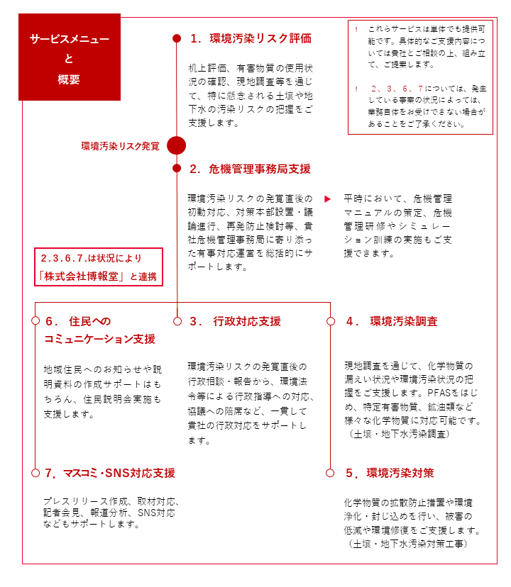
サービス内容

平時は、机上評価や現地踏査によって化学物質の管理状況を確認して環境リスク評価を行い、PFAS等の漏えいにより特に懸念される土壌や地下水の汚染リスクの把握を支援します。
環境汚染リスクの発覚時(漏えい等事故時)は、初動対応や対応方針の策定など危機管理事務局の運営を支援します。また、漏えいによる汚染状況を把握するための調査、汚染土壌や地下水の対策工事、関係する行政との協議、プレスリリースやマスコミ・SNS対応、近隣住民とのコミュニケーションをご支援します。さらに、環境汚染リスクの発覚時は、必要に応じて株式会社博報堂と協働し、ご支援を行います。
なお、一部のサービスは単独のサービスとしてもご提供可能です。

サービスメニューと業務フロー

6 コンサルティング 土壌・環境汚染コンサルティングに関する
お問い合わせはこちら

03-3349-4320


関連コンテンツ